后勤管理处、保卫处
首页
后勤概况
介绍
新闻动态
通知公告
工作动态
图片新闻
后勤简报
后勤建设
党建工会
管理制度
他山之石
安全保卫
安全教育
法律法规
综合治理
服务指南
物业架构
交通通勤
维修保障
公寓管理
校园管理
通讯邮政
综合服务
医疗卫生
户政服务
餐饮商贸
在线服务
设施报修
投诉建议
报警求助
下载专区
服务管理
保卫户政
首页
后勤概况
介绍
新闻动态
通知公告
工作动态
图片新闻
后勤简报
后勤建设
党建工会
管理制度
他山之石
安全保卫
安全教育
法律法规
综合治理
服务指南
物业架构
交通通勤
维修保障
公寓管理
校园管理
通讯邮政
综合服务
医疗卫生
户政服务
餐饮商贸
在线服务
设施报修
投诉建议
报警求助
下载专区
服务管理
保卫户政
新闻动态
通知公告
工作动态
图片新闻
后勤简报
通知公告
工作动态
图片新闻
后勤简报
新闻动态
首页
/
新闻动态
/
通知公告
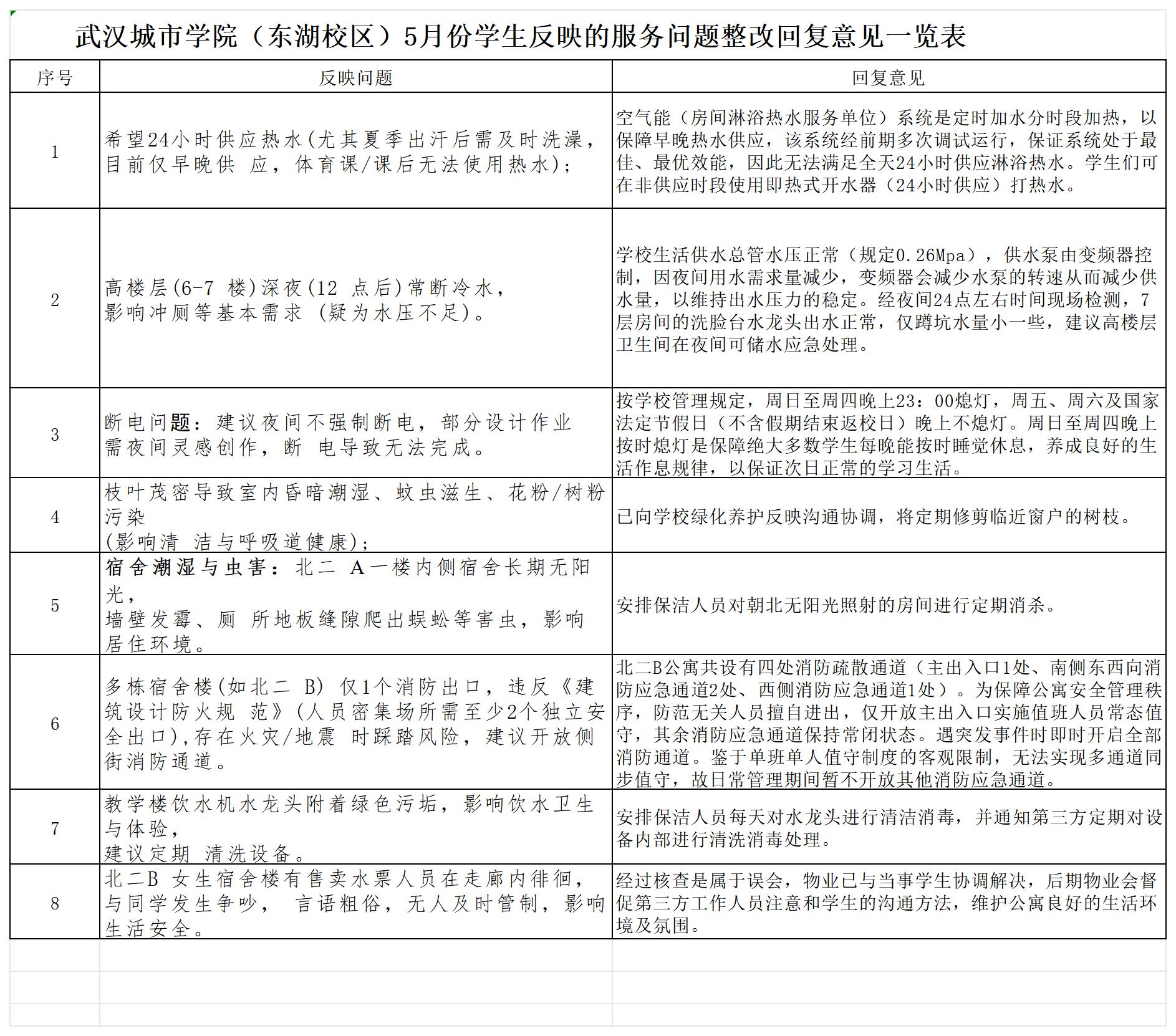
5月份学生意见反馈问题回复意见一览表
发布时间:2025-05-22
作者:本站编辑
浏览次数:4939
分享:
上一篇:武汉城市学院东湖校区2025年本科生迎新期间交通安排通知
返回列表
下一篇:武汉城市学院黄家大湾校区校车运行线路表2024.8.28